那种妖怪化形成人的视频是怎么制作的,觉得这个题材很好。
其实这种视频就是用到了AI视频生成工具的首尾帧。下面,我就以《西游记》女妖“化形”为例来给大家讲解AI视频生成工具首尾帧的应用。
一、AI绘图提示词生成
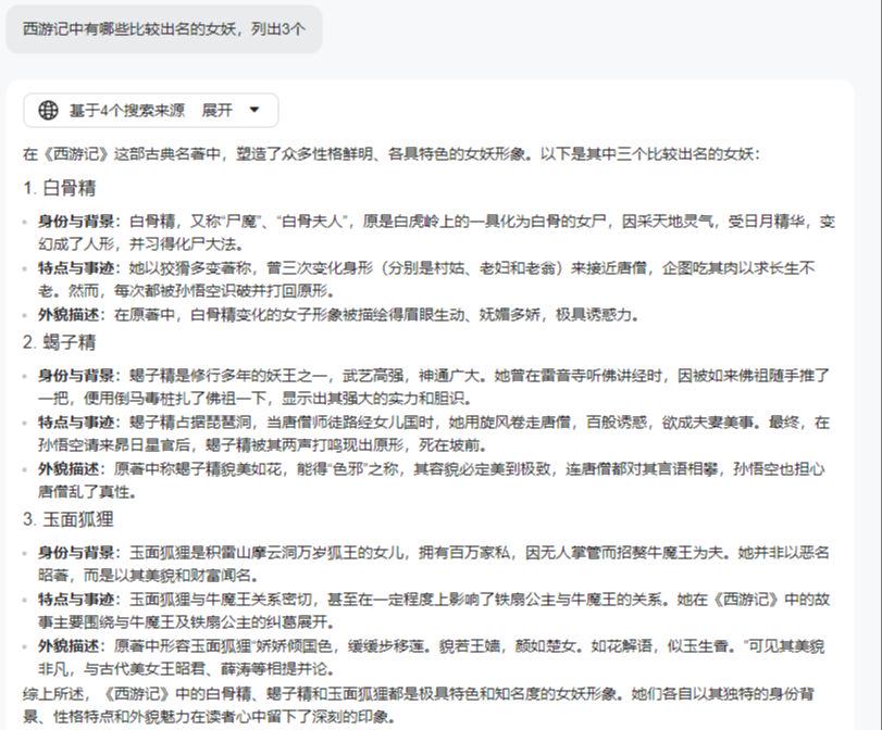
1、首先,我让AI列出3个《西游记》中的女妖,使用的AI语言大模型是百度“橙篇AI"(https://cp.baidu.com/):

橙篇AI就为我们列出了白骨精、蝎子精和玉面狐狸的基本信息。
2、智能体生成AI绘图提示词:
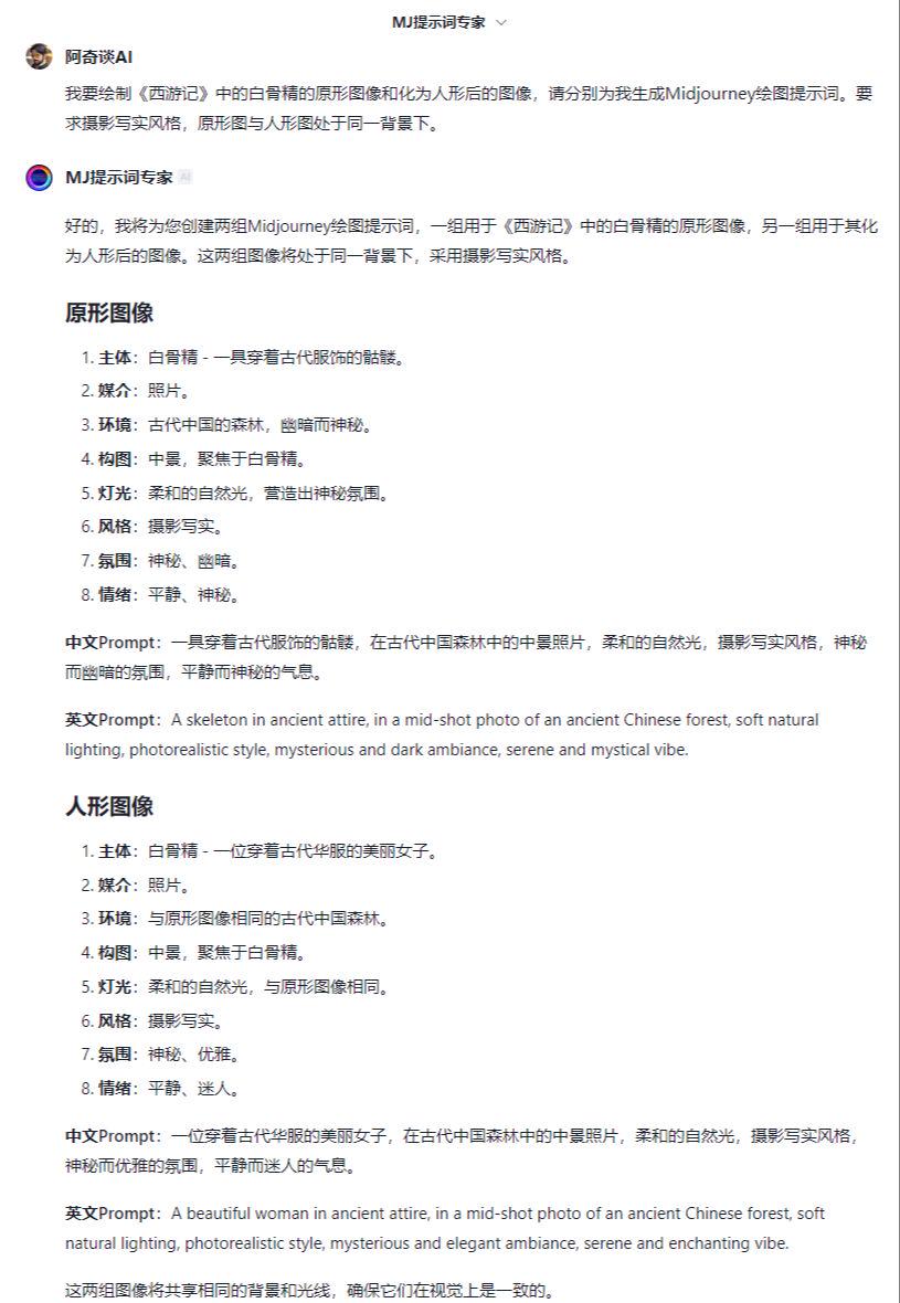
打开我为大家制作的免费AI绘图提示词生成工具,智能体“MJ提示词专家”(https://chatglm.cn/main/gdetail/66f689f8cfe2e0c5f5b18718)。
在对话框中输入“我要绘制《西游记》中的白骨精的原形图像和化为人形后的图像,请分别为我生成Midjourney绘图提示词。要求摄影写实风格,原形图与人形图处于同一背景下。”

智能体为我们生成了2组AI绘图提示词,一组是白骨精的原形图像AI绘图提示词;另一组是化为人形后的图像AI绘图提示词。
白骨精原形图像提示词如下(因我用即梦AI演示,所以只复制中文提示词):
“一具穿着古代服饰的骷髅,在古代中国森林中的中景照片,柔和的自然光,摄影写实风格,神秘而幽暗的氛围,平静而神秘的气息。“
白骨精人形图像提示词:
“一位穿着古代华服的美丽女子,在古代中国森林中的中景照片,柔和的自然光,摄影写实风格,神秘而优雅的氛围,平静而迷人的气息。”
同样的方法,生成蝎子精的原形图像提示词如下:
“一只巨大的蝎子,在古代中国荒凉洞穴的中景照片,昏暗的自然光,摄影写实风格,神秘而幽暗的氛围,平静而神秘的气息。”
生成蝎子精人形图像提示词如下:
“一位拥有蝎子特征的美丽女子,在古代中国荒凉洞穴的中景照片,昏暗的自然光,摄影写实风格,神秘而优雅的氛围,平静而迷人的气息。”
生成玉面狐狸原形图像提示词如下:
“一只毛色华丽的狐狸,在古代中国森林的中景照片,柔和的自然光,摄影写实风格,神秘而幽暗的氛围,平静而神秘的气息。”
生成玉面狐狸人形图像提示词如下:
“一位拥有狐狸般特征的美丽女子,在古代中国森林的中景照片,柔和的自然光,摄影写实风格,神秘而优雅的氛围,平静而迷人的气息。”
二、生成图片
用的AI生图工具是即梦AI(https://jimeng.jianying.com/)。打开网站后,点击“AI作图”下的“图片生成”,进入绘图页面,把上一步生成的提示词粘贴到文本框中,选择“生图模型”为“图片2.0Pro”,精细度调整为8,比例为3:4。

按上面的方法,把上一步生成的所有提示都生成的图片,如下:
白骨精人形:

白骨精原形:

蝎子精人形:

蝎子精原形:

玉面狐狸人形:

玉面狐狸原形:

三、生成视频
1、应用首尾帧生成“化形”视频
“Luma Dream Machine”这款AI视频生成工具的首尾帧效果是最好的,但考虑到它是国外软件,很多人用不上(如果你可以用,我建议你还是用该软件更好)。
所以,我是用的即梦AI的首尾帧制作的视频,效果其实没有完全达到我的预期,而且生成了好几幅后才得到稍微比较好一点的效果。
打开即梦AI,点击“AI视频”下的“视频生成”,进入视频生成页面。选择“图生视频”,打开“使用尾帧”开关。并上传首图“白骨精原形图”和尾图“白骨精人形图”。在文本框中输入“随着一阵青烟闪过,一具白骨化形成为了漂亮的女人”。运动速度选择“快速”;模式选择“流畅模式”;生成时长选择4S:

点击“生成视频",按相同的方法把蝎子精和玉面狐狸化形视频也生成。
2、把女妖人形图生成视频
因为人形图是在尾帧,生成的视频画面很快就一闪而过,看不太清楚。需要延长,所以,可以再把3妖的人形图再次生成3个4S视频。

四、视频剪辑
把生成的6个4秒视频导入到剪映中。添加背景音乐、音效、特效;制作开头与结尾以及封面图。完成后导出,这个视频就生成好了。